はじめに
2024年8月24日にNetskope社より「Urgent — Enable Netskope Secure Enrollment」という件名のNetskope Clientの有効化に係わる脆弱性とSecure Enrollmentの有効化を推奨する内容のメールが送付されています。本機能は、Netskopeクライアントのエンロールプロセスにおける脆弱性に対応するための機能です。本ブログでは、Secure Enrollmentの有効化方法やその後の対応、留意点を紹介していきます。
CVE番号:
- CVE-2024-6387
関連ドキュメント:
詳細
本脆弱性により、攻撃者は自身が管理する環境にNetskope Clientをインストールし、他組織が管理するNetskopeテナント内のユーザーになりすましてNetskope Clientを有効化できる可能性があります。
※ 現時点でNetskope社は、この脆弱性が実際に悪用されたケースを確認していません。
なりすましによって自社環境にオンボードされた場合、何らかの手段で入手した社内リソースのURLやIPアドレスと認証情報を用いて、Netskope Private Accessを利用して自社サービスに不正にアクセスできる可能性が考えられます。
脆弱性を利用して、攻撃者がNetskope Clientを有効化できる条件
テナントIDとテナントドメイン名が漏洩し、Netskopeテナントにプロビジョニングされているユーザー(メールアドレス)が推測された場合
脆弱性への対処法 ~ Secure Enrollmentの有効化 ~
Secure Enrollmentを有効化することで、本脆弱性への対処ができます。
- Secure Enrollmentの有効化方法
- Netskope管理画面の[Settings] > [Security Cloud Platform] > [Netskope Client] > [MDM Distribution]を開き、[Secure Enrollment] > [Enforce authentication of Netskope Client enrollment]にチェックを入れる
Secure Enrollment有効化後の留意点
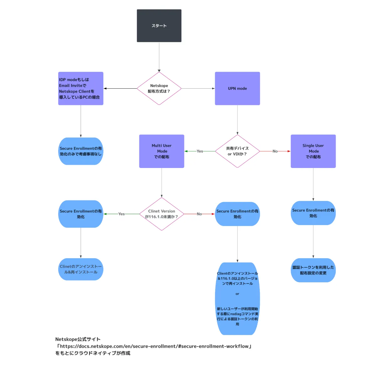
Netskope Clientの配布方式によって留意点が異なります。以下のフローを参考に、御社テナントでどのような対処が必要かご確認ください。
- 以降は、Secure Enrollmentの「Enforce authentication of Netskope Client enrollment」 のみを有効化した場合を想定した記述です。
- 「Enforce encryption of initial configuration of Netskope Client」についてはOptionalの位置付けのため本ブログでは取り扱っておりません (2024/09/09現在)
- IDP modeもしくはEmail InviteでNetskope Clientを配布する場合
- 追加作業は不要
- IDP mode以外でMDMからNetskope Clientを配布/再配布する場合
- MDMを用いた新しい配布方法※でNetskope Clientを有効化する必要がある
- 既存の共有デバイスやVDIに導入している場合(Mluti User Mode = PerUser mode)
- Netskope Clientのバージョンが116.1.0未満
- Netskope Clientをアンインストールした上で、version 116.1.0以降のクライアントを利用し、MDMを用いた新しい配布方法※でNetskope Clientを有効化する必要がある
- Netskope Clientのバージョンが116.1.0以降
- 以下のいずれかの対応が必要:
- Netskope Clientをアンインストールした上で、MDMを用いた新しい配布方法※でNetskope Clientを有効化する
- 新しいユーザーが利用開始する際に、nsdiagコマンドを用いてトークンを登録する
- Protect Client configuration and resources optionが有効化されている場合は利用できません
Secure Enrollment有効化後の対応
共通
Secure Enrollment有効化している環境では、Netskope Clientをインストールする際にトークンを設定します。
ここでは、トークンの有効期限を設定します。
手順
- Netskope管理コンソールにログインします。
- [Settings] > [Security Cloud Platform] > [Netskope Client] > [MDM Distribution] > [Secure Enrollment] の順に遷移して、 [Enforce authentication of Netskope Client enrollment]に記載のトークンをコピーします。
- トークンの期限は7日から365日の間で設定可能です。御社ポリシーに合わせてトークンの期限を設定してください。
- トークンの有効期限切れとなる前に、トークンの更新を行う必要がございます。
Windows
手順
配布コマンドに下記を追加します。
enrollauthtoken=<認証トークン>※ トークンの期限に合わせてMDM側に設定しているトークンを更新してください。
例1:Single User Modeで配布したい場合
msiexec /i "NSClient_<クライアントバージョン>_Windows.msi" host=addon-<テナント名>.goskope.com token=<Org Key> enrollauthtoken=<認証トークン> /qn /l*v %PUBLIC%\nscinstall.log例2:共有デバイスやVDIにNetskope ClientをMluti User ModeまたはPerUser modeで導入する場合
msiexec /i "NSClient_<クライアントバージョン>_Windows.msi" host=addon-<テナント名>.goskope.com token=<Org Key> mode=peruserconfig enrollauthtoken=<認証トークン> /qn /l*v %PUBLIC%\nscinstall.log例3 : Mluti User Mode、PerUser modeで導入された116.1.0以降のNetskope Clientにユーザーを有効化する場合
Netskopeを有効化したい端末にて、コマンドプロンプトを管理者権限にて開き、以下コマンドを実行
nsdiag -e enrollauthtoken=<token>MacOS(Jamf pro)
手順
- Netskope公式サイトより、最新のスクリプトをダウンロードします。
- JAMFScripts.zip
- Jamfにログインし、[設定] > [コンピュータ管理] > [スクリプト]の順に遷移します。
- ダウンロードしたスクリプトをアップロードします。
- [コンピュータ] > [ポリシー]の順に遷移して、Netskope Clientを配布しているポリシーを開きます。
- アップロードした最新のスクリプトに差し替え、既存のパラメータに加えて、認証トークンを追加します。
- パラメータに「enrollauthtoken=<認証トークン>」を追加します。
まとめ
「Secure Enrollment有効化後の対応」では全てのパターンを網羅していません。ご不明な点がある場合や、御社テナントでの具体的な設定方法について確認したい場合は、お手数ですが購入代理店までお問い合わせください。





